Protein Planet

Roles & Responsibilities
User Research: Competitive Analysis, User Flow, Survey
UX Design: Sketching, Wireframe, Prototyping, Interaction Design
Project Context
Design Club Project Teams
Team: Catie Xun, Cheri Chu, Enzo Peri, Jose Pinto, Yen Vu
Timeline: 10 weeks
Tools Used
Figma
Miro
Photoshop
What is Protein Planet?
Helping people on fitness journeys to stay consistent and on track
Ready for takeoff?
Progressing in fitness can be quite turbulent and unclear, especially when fitness relies so heavily on nutrition and consistency. As it happens, many are discouraged by the dullness of nutrition tracking and cease their journeys prematurely.
Our team wanted to find out how we could help people stay on track with their fitness goals.
Challenge
When working on a fitness goal, many become pessimistic due to the longevity of the journey. It's not uncommon for people to drop their fitness journey when they don't see progress.
How might we design an experience that allows physically active individuals to bypass the monotony of protein tracking through exciting visuals and inspire them to stay consistent in reaching new levels of athleticism?
What is Protein Planet?
The Origin Story of Protein Planet
Sneak peek...
The winter quarter 2024 Project Teams theme was food so we wanted to make an app that was not in the app store. We shared our ideas for hours until we came up with an idea that has not been done before...
Our team wanted to make protein tracking and the users' fitness journey exciting and fun so our solution was to make a gamified protein tracker app with various features!

Our team received responses from 65 survey respondents varying from fitness goers to fitness newbies. Here are some of the questions we asked them:
Research Analysis: Understanding what are users' needs and challenges are
-
What are your fitness goals?
-
What would help motivate you to reach your fitness goals?
-
What do you think of a gamified protein tracker app?
-
What kind of features would you like to see in a gamified protein tracker app?
Getting to know our users by compiling the research results

90.5% of our users think visualizing their progress would help them achieve their goals.

79.7% of our users are not tracking their protein intake.

57.8% of our users struggle finding different sources/meals with protein.

52.6% of our users don't currently have a specific daily protein goal.
Generally don't physically
track their goals.
In addition to the survey respondents, we interviewed 2 users for a more detailed answer to gather more research for our app. Here are the key takeaways from the interviews:

Have trouble committing and staying consistent with their goal.

Think a game style format would motivate them to achieve their goals.

Comparing our app to popular fitness competitor apps

We compared top health and fitness apps to compile the features we should add and remove from our app.
The features we compared includes but are not limited to: personalize diet preferences, track protein intake, share with friends, progress pictures, etc.
Our app Protein Planet has all the listed features making it a competitive app compared to the top fitness apps.
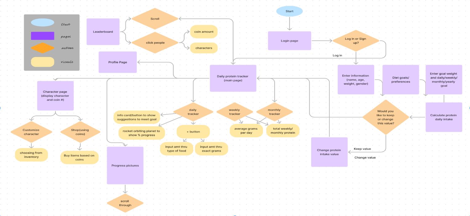
As a team, we made a flow chart that takes the user through a typical journey when using our app.
Making this chart helped us understand the interactions taken within our app and how our user should navigate our app.

How we envisioned our app
Finalizing the survey results - These are the features our survey respondents want to see:
"Some sort of rewards system would help!"
"Getting easy ideas on how to incorporate protein into meals"
"being surrounded by others who are also trying to achieve their goals"
"I think in-app reminders and rewards would motivate me to be consistent - sort of like a Duolingo streak"
Features we will add based on our research

Users were interested in a game-style format and visualization for tracking their protein intake as they believed it would help them achieve their goals. We will add a gamified protein tracking page.

Users had trouble finding different sources of protein so we will add a "Top Meals" page which will show the user their recommended meals based on their diet and protein intake goal.

Most of our users don't have a specific daily protein goal so we will make questionnaire pages during the sign up phase to help the user come up with a daily fitness/protein goal.
Starting the Design Process: Using our research results for our designs
Envisioning our app through sketches


According to our survey respondents, 57% were interested in a gamified protein tracker app. Our team created sketches in the style of a gamified protein tracker app.
We all were assigned various pages for our app. I was assigned the questionnaire pages (the third sketch on the bottom).
Our team also created a sign up questionnaire page because a significant number of people were on a diet and we wanted to account the user's diet, height, sex, etc. into their recommended daily protein intake.

Starting the process of digitizing our app
Users had diet preferences so we made a questionnaire page that gave users the option to input their diet.
Users wanted a clear goal so we let them pick their goal(s) in the questionnaire page.
Most users were interested in a gamified protein tracker app so we made an outline to make the app more interactive.

Adding life to our prototype
Many of our users suggested in-game rewards so we made a character page where users can earn coins from inputting their protein intake and customize their character.
Users also wanted meal ideas that correlate with their diet or to provide ways to increase their protein intake.
We added a "Top Meal Picks for You" page that shows recommended meals based on diet and goals of the user.

Bringing our prototype to fruition (Hi-Fi Prototype)
Progress tracking was a desired feature from our users so we refined our journal app to allow the user to view their journal entries and progress.
Users also wanted to remain accountable with their friends so we added a feature that allows the user to be able to view their friend's coins/progress.
With the help of our Project Teams mentor, we were also able to improve the visuals of our app.
We got positive feedback from 2 of our user interviewees on the interactivity and visuals of our app.



Our findings from Usability Testing
Our team gathered two users to test our initial hi-fi prototype. Here are the findings:
Users wanted a different
UI for certain pages.
Didn't know what coins did and wanted a readable tutorial.

Change ambiguous labels to something more specific.

Wanted to see new meals.
PROTOTYPE
Final Features of Protein Planet

Questionnaire Pages
Before the user gets to use the app, it gets information from them such as diet preferences, weight, allergies, etc. The information will be calculated in the recommended protein intake and top meals.

Intake Page
The user can add their protein intake for the day and shows a fun visual to make it more interactive. Users collect coins after reaching protein goals.

Weekly Page
The user can add their protein intake for the day and shows a fun visual to make it more interactive. Users collect coins after reaching protein goals.

Suggested Meals Page
Based on the information the user provided in the questionnaire pages, this page shows the user recommended meals to increase their protein intake.

Leaderboard
Top 3 users/friends receive a daily prize in the leaderboard. Each position is clickable and shows the user's profile.
Interactive Prototype
PowerPoint Case Study Slide
Reflection
Key Takeaways
This was my first project with a team and I recognized the importance of having multiple opinions on a project. I realized that every individual has their strengths which makes a well-rounded project. Working in a team helped me with my soft skills such as collaboration and communication.
Working in a team means we have all sorts of ideas and we are able to build on each idea. My teammates were really creative and had great ideas, however, it was challenging to pick one idea and focus on it.
Challenges
Conclusion
I had a lot of fun working with my team at UC Irvine's Design Club for Projects Team. I learned a lot about working with a team and I was amazed at my team's creative abilities. I am looking forward for more opportunities to work with a team!